
114會考國文題目及答案
114年國中教育會考於5/17-5/18兩天舉行,台灣師大心測中心在考後公布答案。<會考題目及解答>。
114/6/3公布會考答對題數與等級對照表<會考級距查詢連結>。
114/6/6開放網路會考成績查詢及寄發成績單<線上查詢連結>,
114/7/8全國各區免試入學放榜<查榜連結>,7/15前報到。
歡迎加入LINE好友、團購福利社LINE社群
最 新優惠 消 息★日本大阪 (官方授權)環球影城門票優惠
★東京迪士尼門票優惠
★曼谷特色咖啡廳|精選IG熱門打卡咖啡館一日遊 優惠
★泰國機場接送 優惠
★出國必備吃到飽網卡 專屬95折優惠
★【易遊網飯店折扣碼懶人包】最新住宿專屬優惠~~其他讀者優惠請詳文末~~
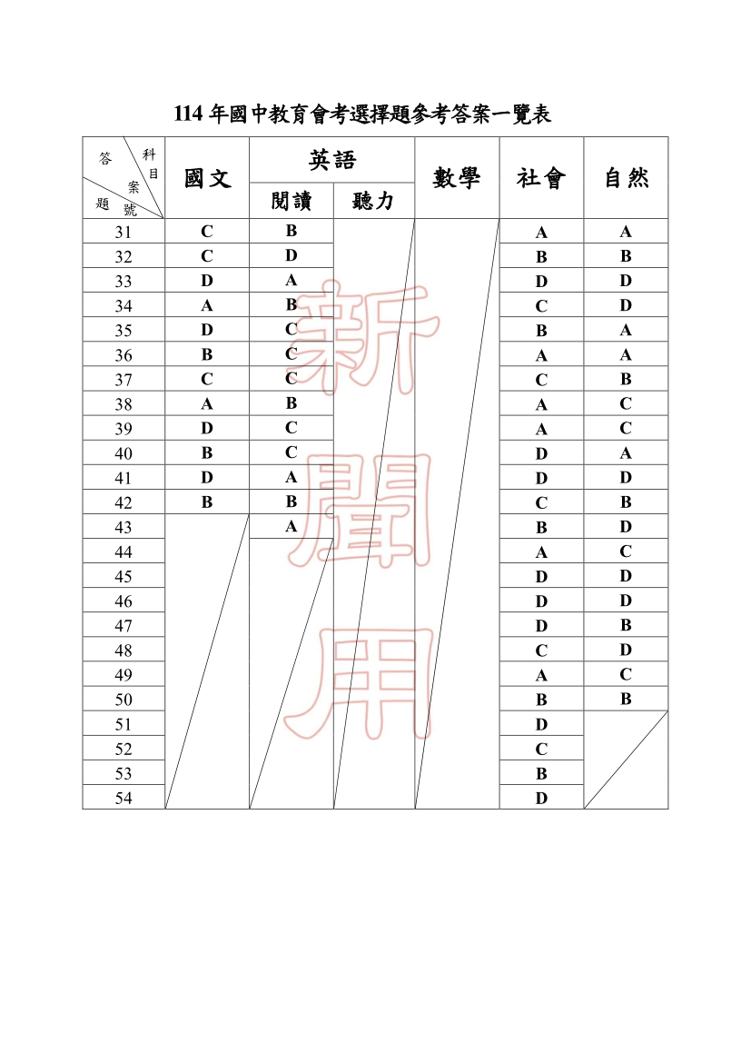
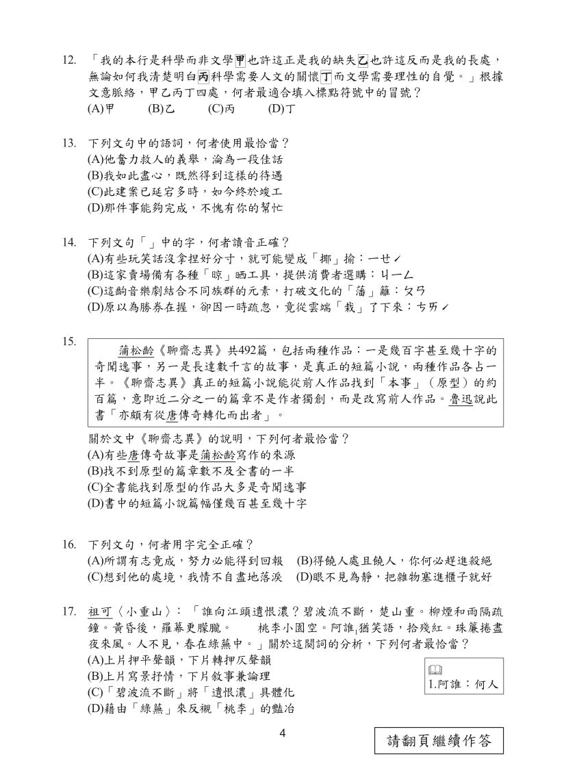
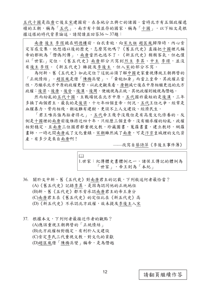
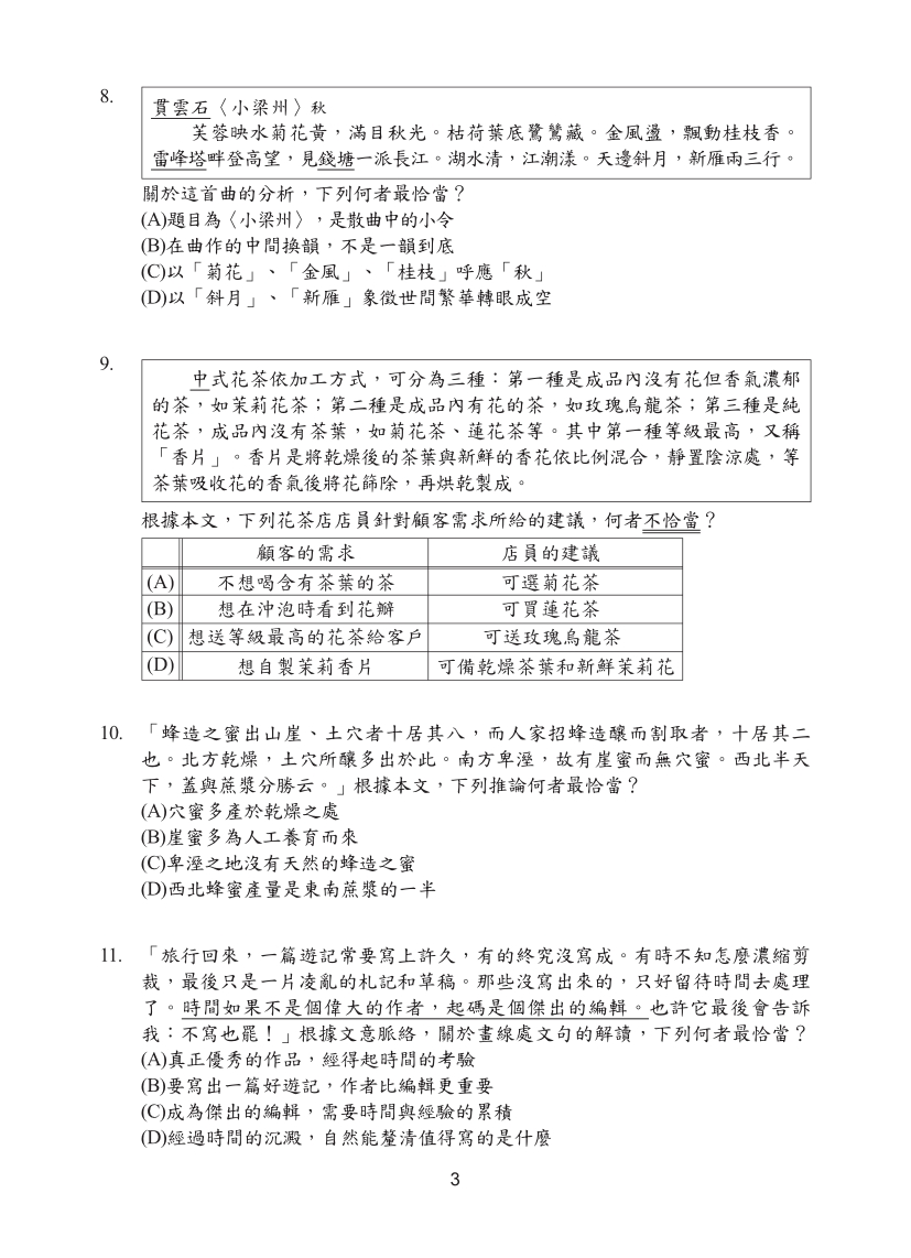
114國中教育會考國文科完整試題及解答


114國中教育會考寫作測驗
114年國中教育會考各科完整試題及解答
113國中教育會考國文科完整試題及解答


113國中教育會考寫作測驗

*************
延伸閱讀
114年(2025年)會考資訊
114年國中教育會考各科完整試題及解答
114會考(2025國中會考)各科能力等級加標示與答對題數對照表、人數百分比統計表
114會考(2025國中教育會考)考試日期及考試時間表、重要日程表(含報到日期)
113年(2024年)會考資訊
113年國中教育會考各科完整試題及解答
113會考(2024國中會考)各科能力等級加標示與答對題數對照表、人數百分比統計表
會考歷屆試題
評論
歡迎一起點擊星號參與評論唷!
【商妮福利社優惠】
歡迎加入商妮LINE好友 https://lin.ee/693w2jq 歡迎加入商妮福利社LINE社群 https://line.me/ti!!限時優惠!!
一、即時更新! booking訂房專屬優惠、Klook優惠票券、KKday優惠票券
二、進入KLOOK完成註冊,可以獲得專屬100元優惠碼。前往註冊
三、超下飯鮭魚卵干貝醬、吃土醬比7-11還便宜!優惠價減100/滿10罐免運! 看說明
四、Ubereats專屬代碼 af20e6j2u4 新註冊會員前兩筆訂單各享$100元折扣。下單處
======================================
最新美食旅遊文
彰化質感燒肉無低消好停車!豐盛套餐高CP值必點30cm幻切牛舌
台中美食懶人包快速傳送門
逢甲夜市 東海夜市 一中商圈 大里美食 義大利料理 美式餐廳 火鍋
燒肉 牛排 早午餐、下午茶、輕食 港式茶樓、港點、中式料理 日本料理
吃到飽 素食蔬食 小吃 消暑冰品 網購宅配伴手禮
懶人包PART1(點我)、懶人包PART2(點我)、懶人包PART3(點我)
======================================






