
115年大學學測於2026/1/17至1/19舉行,學科能力測驗包括英聽、學測和分科測驗,成績主要提供「繁星推薦」、「申請入學」與「分發入學」三項入學管道採用。並於考完公布學測試題及參考解答(115學測各科試題及解答),115.02.25公布學測成績並開放成績查詢(115學測成績查詢)。同時公布115年學測五標、115學測各科原始分數級分對照表、115學測各科級分人數百分比累積表等相關統計資料。
以下為115大學學測社會試題與參考答案解答
歡迎加入LINE好友、團購福利社LINE社群
最 新優惠 消 息★日本大阪 (官方授權)環球影城門票優惠
★東京迪士尼門票優惠
★曼谷特色咖啡廳|精選IG熱門打卡咖啡館一日遊 優惠
★泰國機場接送 優惠
★出國必備吃到飽網卡 專屬95折優惠
★【易遊網飯店折扣碼懶人包】最新住宿專屬優惠~~其他讀者優惠請詳文末~~
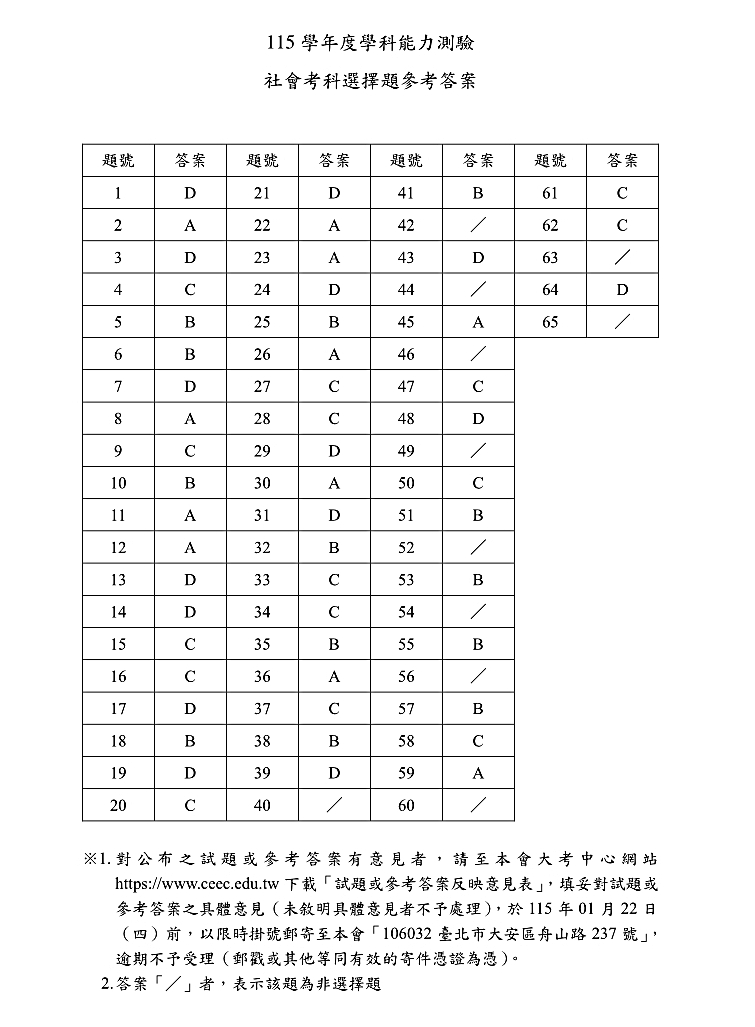
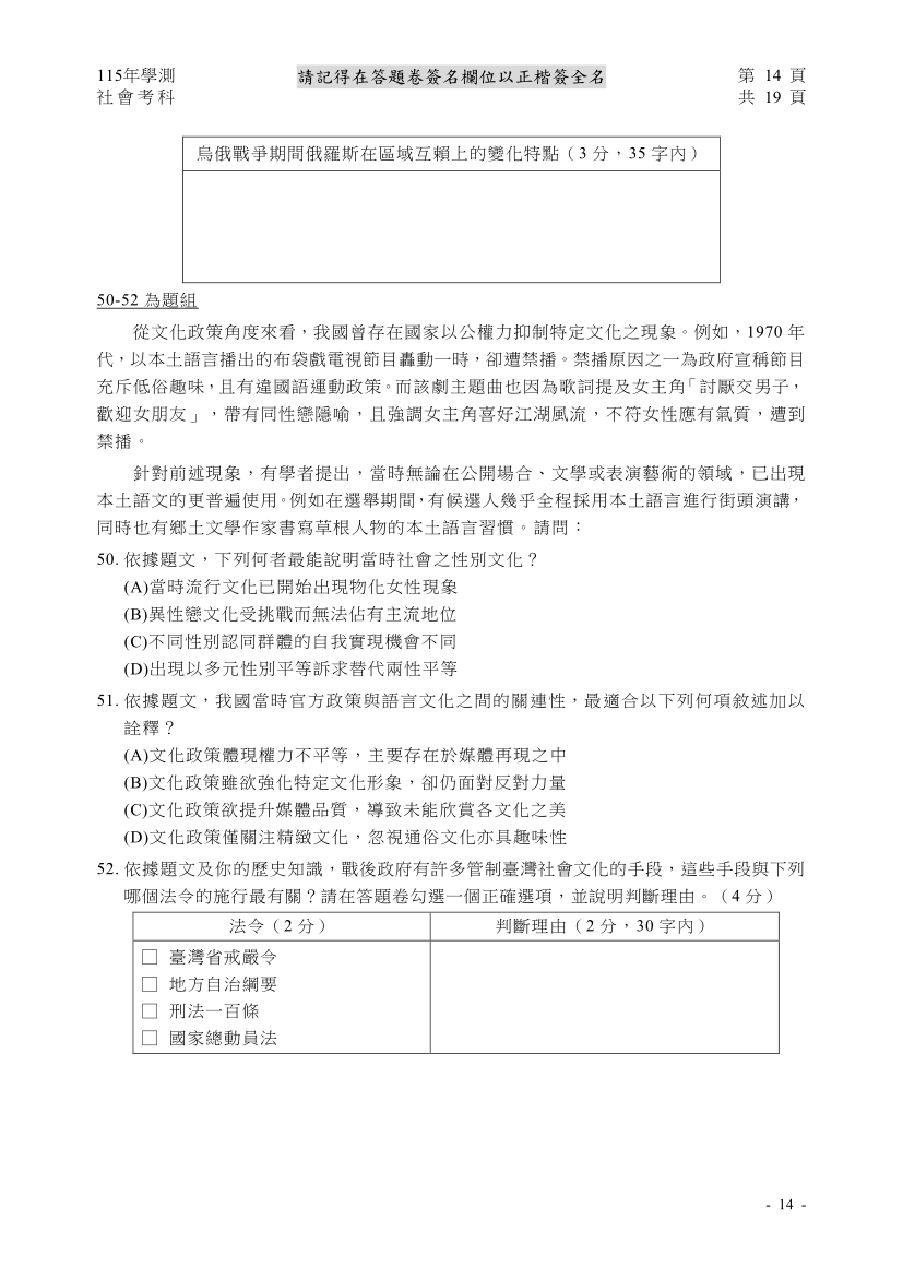
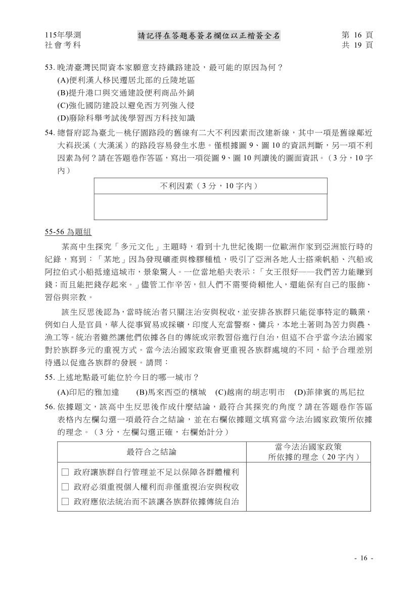
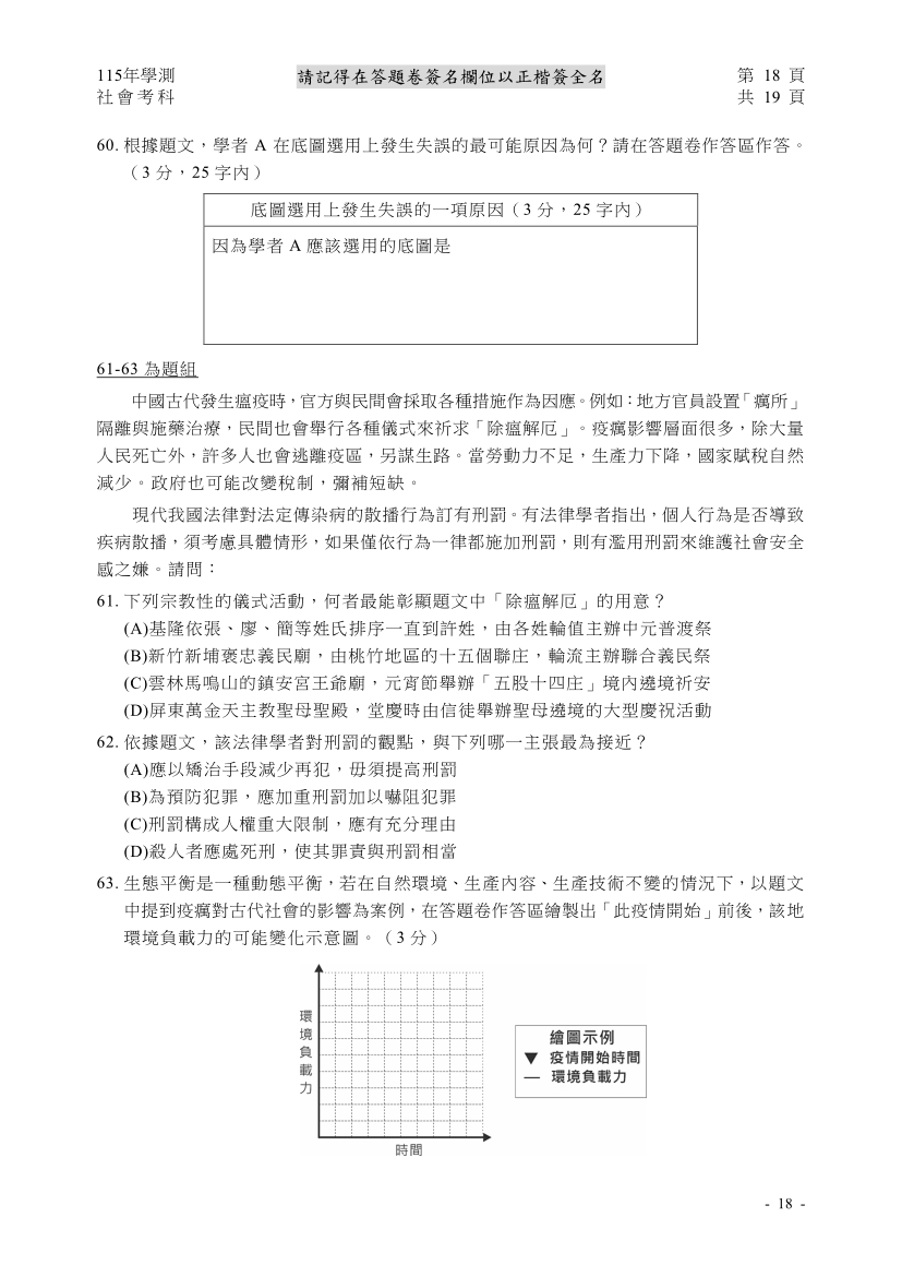
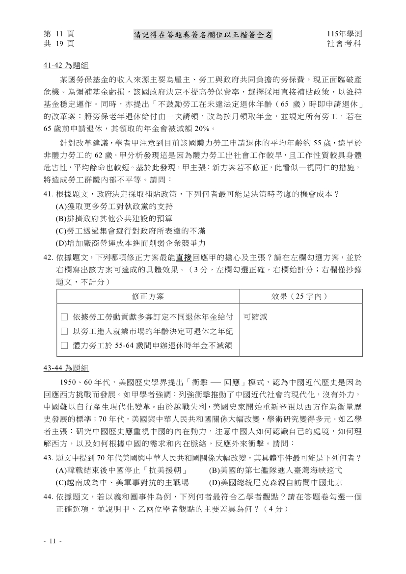
115學測社會試題

115學測社會參考解答

115學測其他各科試題及解答
114學測社會試題

114學測社會參考解答

大學學測歷屆試題及解答
資料來源:大學入學考試中心
—————–
延伸閱讀
歷年大學學測相關資料
115學測五標、原始分數級分對照表、級分人數百分比累積統計資料總整理
115學測考試日期考試時間、重要日程表、試題及解答、成績查詢
114學測五標、原始分數級分對照表、級分人數百分比累積統計資料總整理
113學測五標、原始分數級分對照表、級分人數百分比累積統計資料總整理
112學測五標、原始分數級分對照表、級分人數百分比累積統計資料總整理
————————–
歷年大學指考相關資料
台中住宿推薦 、Klook台中優惠票券 、KKday台中優惠票券
台中熱門旅遊景點門票
台中高美濕地&彩虹眷村&宮原眼科|半日・一日遊 <優惠價>
台中麗寶樂園門票・馬拉灣門票・天空之夢摩天輪門票 <優惠價>
台中三井 Outlet|SNOWTOWN 雪樂地門票 <優惠價>
日月潭遊湖船票 <優惠價>
八仙山國家森林遊樂區門票|平假日均可使用 <優惠價>
寶熊漁樂碼頭 OKUMA CENTER <優惠價>
台中大里|異想新樂園門票 <優惠價>
台中大坑紙箱王創意園區|入園門票 & 主題套票 (含遊園小火車體驗券)<優惠價>
大雪山國家森林遊樂區門票|平假日均可使用 <優惠價>
武陵農場門票 <優惠價>
HiONE啵比星球&勇闖侏儸紀門票|亞洲最大寵物友善空間&親子樂園 <優惠價>
台中熱門餐廳餐券
饗食天堂|饗賓餐飲電子餐券 <優惠價>
漢來海港餐券<優惠價>
台中新天地崇德旗艦店餐券 <優惠價>
台中清新溫泉飯店餐券|新采自助百匯・天地一家 <優惠價>
台中金典酒店餐券 <優惠價>
台中鳳凰酒店鳳凰食號餐券 <優惠價>
開飯川食堂、饗泰多、真珠 <優惠價>
Beef King 日本和牛鍋物吃到飽餐券 <優惠價> <看食記>
鼎王麻辣鍋餐券 <優惠價>
聚、青花驕、和牛涮、尬鍋、嚮辣 1000元王品火鍋聯合即享券 <優惠價>
添好運餐券 <優惠價>
金大鋤壽喜燒餐券|單人平假日吃到飽 <優惠價>
小蒙牛頂級麻辣鍋|單人吃到飽餐券 <優惠價>
台中春天素食餐券|蔬食饗宴吃到飽 <優惠價>
評論
歡迎一起點擊星號參與評論唷!
【商妮福利社優惠】
歡迎加入商妮LINE好友 https://lin.ee/693w2jq 歡迎加入商妮福利社LINE社群 https://line.me/ti!!限時優惠!!
二、進入KLOOK完成註冊,可以獲得專屬100元優惠碼。前往註冊
======================================
最新美食旅遊文
台北旅遊中山區便宜飯店推薦!含自助式早餐、24H咖啡廳、免費洗衣烘衣
台中美食懶人包快速傳送門
逢甲夜市 東海夜市 一中商圈 大里美食 義大利料理 美式餐廳 火鍋
燒肉 牛排 早午餐、下午茶、輕食 港式茶樓、港點、中式料理 日本料理
吃到飽 素食蔬食 小吃 消暑冰品 網購宅配伴手禮
懶人包PART1(點我)、懶人包PART2(點我)、懶人包PART3(點我)
======================================






