
114學年度大學分科測驗於7/11~7/12舉行,於考完公布試題及解答。 <114分科測驗各科試題及解答>
7/29寄發成績單< 114分科測驗五標 >並開放網路查詢成績<前往查詢 >。
歡迎加入LINE好友、團購福利社LINE社群
最 新優惠 消 息★日本大阪 (官方授權)環球影城門票優惠
★東京迪士尼門票優惠
★曼谷特色咖啡廳|精選IG熱門打卡咖啡館一日遊 優惠
★泰國機場接送 優惠
★出國必備吃到飽網卡 專屬95折優惠
★【易遊網飯店折扣碼懶人包】最新住宿專屬優惠~~其他讀者優惠請詳文末~~
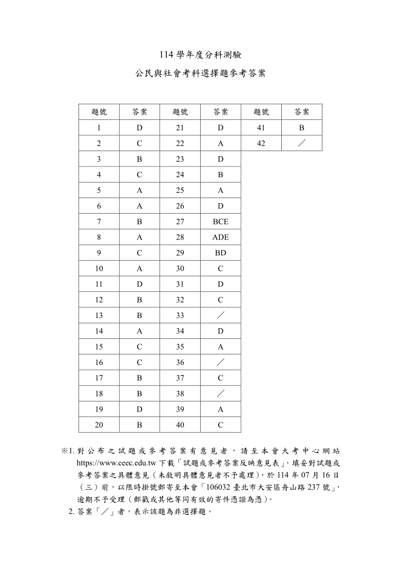
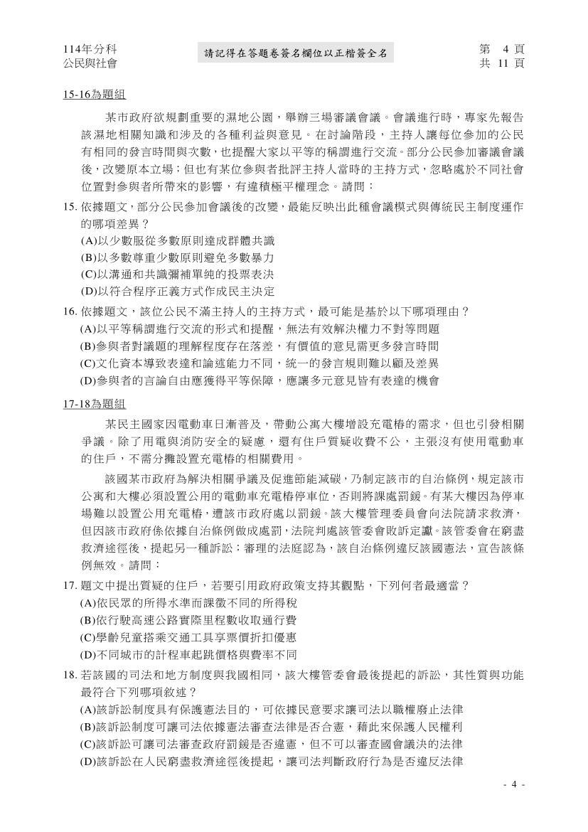
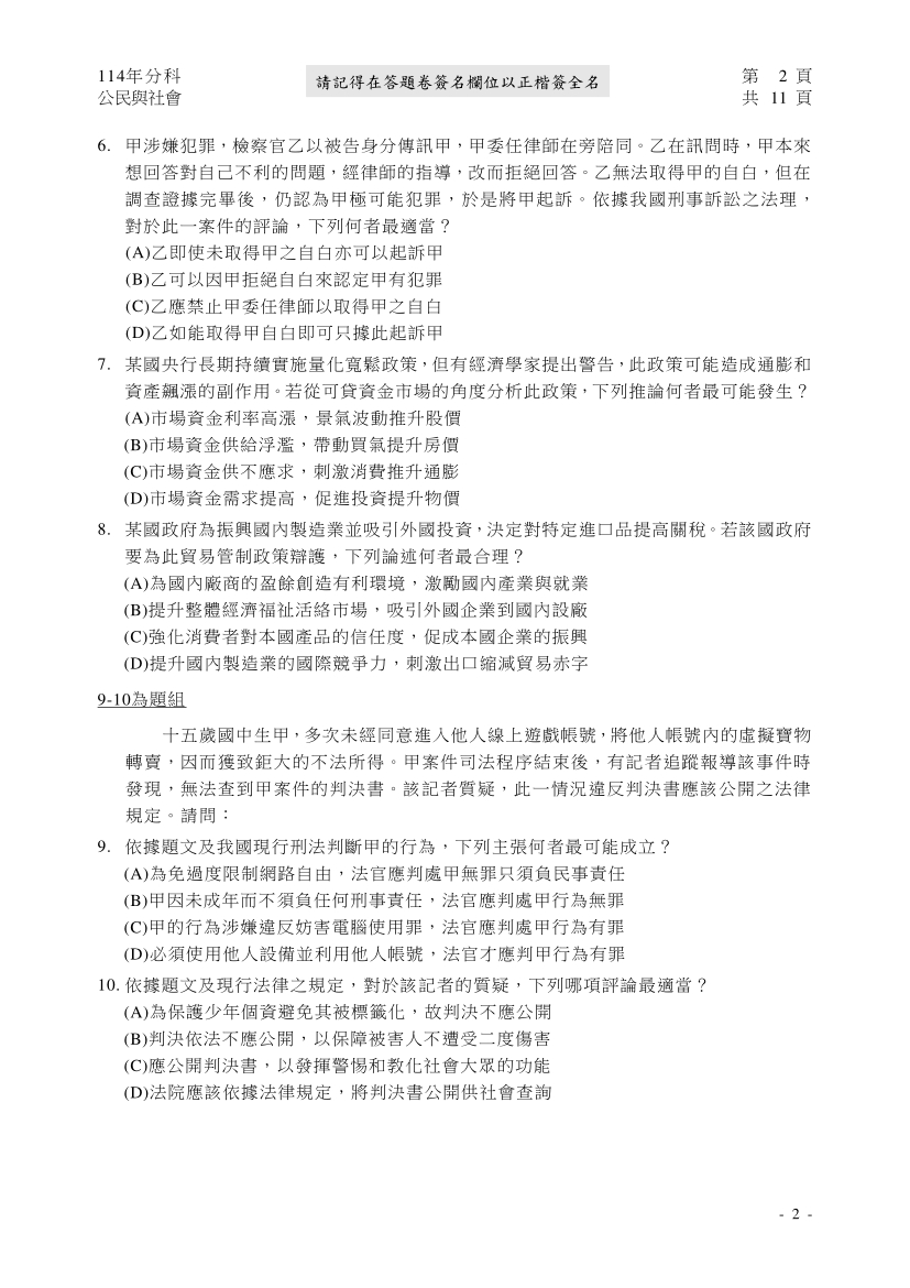
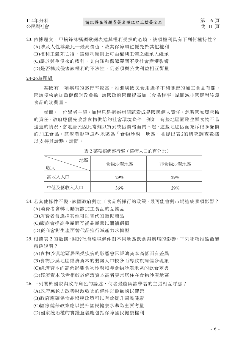
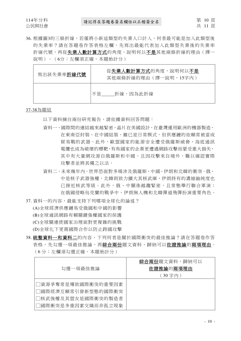
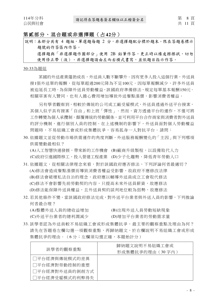
114分科測驗公民與社會科完整試題及解答
公民與社會試題

公民與社會解答

其他各科試題及解答,請參考: <114分科測驗各科試題及解答>
113分科測驗公民與社會科完整試題及解答
公民與社會試題

公民與社會選擇題答案

大學分科測驗(指考)歷屆試題及解答
資料來源:大考入學考試中心
————————–
延伸閱讀
歷年大學分科測驗(指考)相關資料
————————–
歷年大學學測相關資料
114學測考試日期考試時間、重要日程表、試題及解答、成績查詢
114學測五標、原始分數級分對照表、級分人數百分比累積統計資料總整理
113學測五標、原始分數級分對照表、級分人數百分比累積統計資料總整理
112學測五標、原始分數級分對照表、級分人數百分比累積統計資料總整理
111學測五標、原始分數級分對照表、級分人數百分比累積統計資料總整理
110學測五標、原始分數級分對照表、級分人數百分比累積統計資料總整理
—————–
歷年四技二專統測相關資料
評論
歡迎一起點擊星號參與評論唷!
【商妮福利社優惠】
歡迎加入商妮LINE好友 https://lin.ee/693w2jq 歡迎加入商妮福利社LINE社群 https://line.me/ti!!限時優惠!!
一、即時更新! booking訂房專屬優惠、Klook優惠票券、KKday優惠票券
二、進入KLOOK完成註冊,可以獲得專屬100元優惠碼。前往註冊
三、超下飯鮭魚卵干貝醬、吃土醬比7-11還便宜!優惠價減100/滿10罐免運! 看說明
四、Ubereats專屬代碼 af20e6j2u4 新註冊會員前兩筆訂單各享$100元折扣。下單處
======================================
最新美食旅遊文
台中最便宜炸香菇綜合菇60元、全家菇菇桶199!滿200再送半價券
台中聚餐商務宴客推薦!20人圓桌、包廂,簡餐合菜宴席料理通通有
台中美食懶人包快速傳送門
逢甲夜市 東海夜市 一中商圈 大里美食 義大利料理 美式餐廳 火鍋
燒肉 牛排 早午餐、下午茶、輕食 港式茶樓、港點、中式料理 日本料理
吃到飽 素食蔬食 小吃 消暑冰品 網購宅配伴手禮
懶人包PART1(點我)、懶人包PART2(點我)、懶人包PART3(點我)
======================================






