
114學年度大學分科測驗於7/11~7/12舉行,分科測驗共考8科,於考完公布試題及解答。 <114分科測驗各科試題及解答>
7/29寄發成績單< 114分科測驗五標 >並開放網路查詢成績<前往查詢 >。
本文為114分科測驗懶人包總整理,並附上歷屆大學指考、大學學測、四技二專統測相關考試資訊。
歡迎加入LINE好友、團購福利社LINE社群
最 新優惠 消 息★日本大阪 (官方授權)環球影城門票優惠
★東京迪士尼門票優惠
★曼谷特色咖啡廳|精選IG熱門打卡咖啡館一日遊 優惠
★泰國機場接送 優惠
★出國必備吃到飽網卡 專屬95折優惠
★【易遊網飯店折扣碼懶人包】最新住宿專屬優惠~~其他讀者優惠請詳文末~~
大學入學分科測驗是為中華民國大學入學方案中三大入學考試之一,由大學入學考試中心舉辦。
為配合108課綱的實施,自111學年度起分科測驗取代指定科目考試,且考試科目由10科減為8科。少考國文、英文,而這兩科將參採學測成績,分科測驗科目為數學甲、數學乙、歷史、地理、公民與社會、物理、化學、生物共 8 科,考生可自由選考。
114分科測驗考試日期考試時間
114.07.11(五)~114.07.12(六)

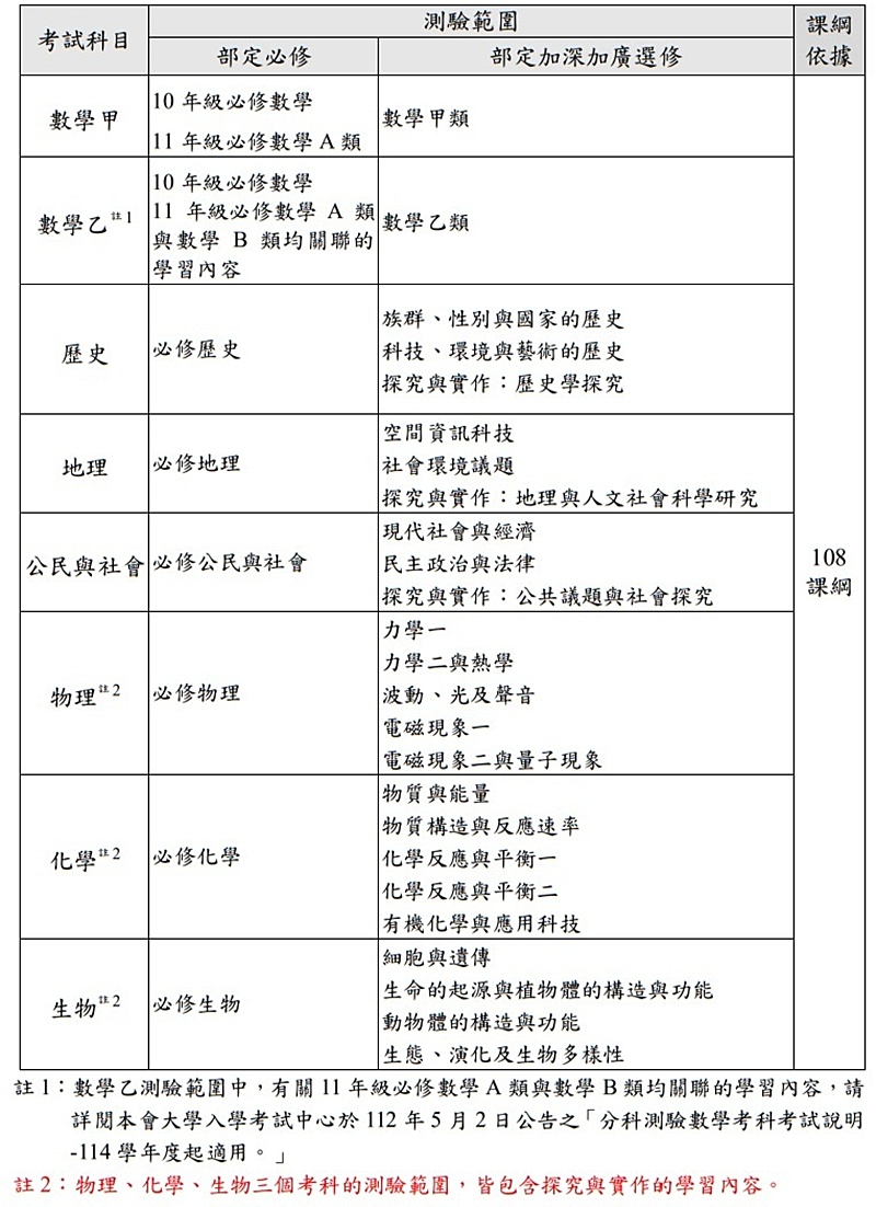
114分科測驗考試科目及測驗範圍
依據十二年國民基本教育國民中小學暨普通型高級中等學校各領域課程綱要,各考科測驗範圍如下表:

114分科測驗應考資訊查詢
(一)應考資訊查詢系統〈含考試通知列印〉
查詢時間114.07.05 – 114.07.12 <前往查詢>
(二)試場地點查詢
查詢時間 114.07.08– 114.07.12
個人試場地點查詢<前往查詢>
試場配置圖 <前往查詢>
(三)身心障礙及重大傷病考生服務網
開放時間:114.05.16-114.07.12 <前往申請>
(四)突發傷病考生應考服務網
開放時間 114.07.08 – 114.07.09 (考試當日請向所屬考區申請)
<前往申請>
114分科測驗各科試題及解答
分科測驗之各科選擇(填)題參考答案,分別於各科考試後公布,請參考<114分科測驗試題/參考答案>
114分科測驗成績單寄發
114.07.29 < 114分科測驗五標 >
114分科測驗成績查詢
114.07.29 – 114.08.31<前往查詢 >
114分科測驗申請複查成績
114.07.29 – 114.08.01
考生複查成績,限用網路申請,其他方式概不受理。作業費用:每科 50 元。
申請時,請先至大考中心網站( https://www.ceec.edu.tw )分科測驗試務專區註冊或登入考生專區,使用系統內申請成績複查功能登錄申請複查相關資料。
114分科測驗寄發成績單複查結果
114.08.08 – 114.08.31
114分科測驗網路登記志願
114.08.01~114.08.04下午4:30止
114分科登記分發放榜公布入學分發榜單
114.08.14
資料來源:大考入學考試中心
————————–
延伸閱讀
歷年大學分科測驗(指考)相關資料
————————–
歷年大學學測相關資料
114學測考試日期考試時間、重要日程表、試題及解答、成績查詢
114學測五標、原始分數級分對照表、級分人數百分比累積統計資料總整理
113學測五標、原始分數級分對照表、級分人數百分比累積統計資料總整理
112學測五標、原始分數級分對照表、級分人數百分比累積統計資料總整理
111學測五標、原始分數級分對照表、級分人數百分比累積統計資料總整理
110學測五標、原始分數級分對照表、級分人數百分比累積統計資料總整理
—————–
歷年四技二專統測相關資料
評論
歡迎一起點擊星號參與評論唷!
【商妮福利社優惠】
歡迎加入商妮LINE好友 https://lin.ee/693w2jq 歡迎加入商妮福利社LINE社群 https://line.me/ti!!限時優惠!!
一、即時更新! booking訂房專屬優惠、Klook優惠票券、KKday優惠票券
二、進入KLOOK完成註冊,可以獲得專屬100元優惠碼。前往註冊
三、超下飯鮭魚卵干貝醬、吃土醬比7-11還便宜!優惠價減100/滿10罐免運! 看說明
四、Ubereats專屬代碼 af20e6j2u4 新註冊會員前兩筆訂單各享$100元折扣。下單處
======================================
最新美食旅遊文
台中最便宜炸香菇綜合菇60元、全家菇菇桶199!滿200再送半價券
台中聚餐商務宴客推薦!20人圓桌、包廂,簡餐合菜宴席料理通通有
台中美食懶人包快速傳送門
逢甲夜市 東海夜市 一中商圈 大里美食 義大利料理 美式餐廳 火鍋
燒肉 牛排 早午餐、下午茶、輕食 港式茶樓、港點、中式料理 日本料理
吃到飽 素食蔬食 小吃 消暑冰品 網購宅配伴手禮
懶人包PART1(點我)、懶人包PART2(點我)、懶人包PART3(點我)
======================================







